安徽省城建设计研究总院股份有限公司(以下或简称“安徽城建总院”)始建于 1952 年,是集勘测、规划、设计、技术咨询及科技研发为一体的国家高新技术企业。
安徽城建总院及下属子公司拥有市政行业、建筑行业、风景园林、城乡规划编制、环境工程设计专项、工程勘察综合、工程测量、房产测绘、建筑工程咨询、市政工程咨询、地基与基础工程承包、工程检测、施工图审查等 20 余项甲级资质,电力行业、水利行业、人防工程等近 30 项乙级资质。20 世纪 80 年代以来,所完成的工程共有 200余项获省部级优秀勘察设计奖,其中获得国家优质工程奖及全国优秀勘察设计奖 30 余项。
安徽城建总院现为安徽省工程勘察设计协会理事长单位、中国勘察设计协会勘察与岩土工程分会副会长单位、中国勘察设计协会抗震防灾分会副会长单位。该院通过质量、环境、职业健康安全三体系认证,2000 年起连年被安徽省工商局评为“守合同、重信用”单位。2017 年来连续荣获第十一届及第十二届“安徽省文明单位”以及“安徽服务名牌”等称号。近年来,先后被中国勘察设计协会评为“全国工程勘察与岩土行业诚信单位”、全国“十佳岩土工程企业”、“全国创新型优秀企业”、“第六届全国文明单位”。
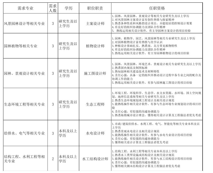
风景园林与生态设计院是安徽省城建总院的主导专业部门,拥有专业人才 70 余人,园林专业正高级工程师 6 名,高级工程师 12名,工程师 36 名,依托总院平台,专业人才架构完整,目前已发展成为安徽省内规模最大业务覆盖范围最广,体系最完整的风景园林与生态设计专业团队。凭借专业的技术力量和团队服务,多年来完成了省内外众多大型、综合性风景园林设计和生态类项目,主要从事城市公共空间、风景游憩绿地和生态环境整治等领域工程设计服务和技术咨询等相关业务。近些年来,连续在省级和国家级行业协会和学会中斩获众多奖项,成绩卓越。特别是在综合公园及滨河绿廊设计中,公司精心设计、创新开拓,形成了一套先进完善的设计体系,得到社会各界的广泛认可。
牵头主持和参与实施了二十余项生态园林类总承包工程,在 EPC工程领域积累了大量管理和实践经验,工程业绩遍及省内重点地市和县区,并辐射重庆、广东、四川、陕西、新疆等省市。

单位地址:安徽省合肥市包河区花园大道 9 号
联系人:总院人力资源部
郑工 0551-62871402
风景园林与生态设计院
宋工 0551-62871419
E-mail:1249609694@QQ.com
或扫钉钉二维码→

联系方式
地址 : 陕西省杨凌农业高新技术产业示范区邰城路3号
邮编 : 712100
综合办公室电话 : 029-87080055
主管领导 : 闫德忠 网管员 : 李平 杨萍
版权所有: 365英国上市(集团)有限公司-Official website